¿Quieres recibir la plantilla Excel de Gestión de Riesgos
Y acceder a los 6 videos del proceso de Certificación ISO?
Gestión de Riesgos fue recientemente presentada en la
Conferencia
OHSAS 18001, ISO 9001, ISO 14001
La trinorma que certifiqué en ISO
Expositor
Ing. Alberto Romero |
Su vasta experiencia en como certificar ISO y Gestión de Riesgos se encuentra asegurada por haber tenido a su cargo áreas de certificación y mantenimiento de procesos en AEROLÍNEAS ARGENTINAS Base Ezeiza, en FIAT CONCORD AUTOMÓVILES Planta Palomar, en MERCEDES BENZ ARGENTINA Planta Cañuelas, en CHRYSLER FEVRE ARGENTINA Planta San Justo, en WOBRON S.A. Planta Pacheco, en FORD MOTOR ARGENTINA Planta Pacheco y GENERAL MOTORS ARGENTINA Planta San Martín |
GESTIÓN DE RIESGOS EN EXCEL Y 6 VIDEOS
Esta semana el Ing. Romero te ofrece entregarte SIN PASSWORD y completo el Excel que el utilizó para Mitigar y eliminar Riesgos en la Empresa donde realizó la consultoría presentada en el video
Te resultarán útiles para realizar simulación
-de riesgos
-de mapeo de procesos
-de gestión organizacional
-de gestión de riesgos para su eliminación o eliminación
También te resultará útil para una gestión completa de riesgos
y al entregarte el Excel sin Password la podrás utilizar en todas
tus futuras Consultorías o en tu propia Organización
Además él ha grabado 6 videos explicando paso a paso todo el proceso En estos videos relata todo el proceso que él ha seguido para certificar a esa empresa y todo lo que realizo para gestionar y mitigar los riesgos
VALOR DE ESTA OFERTA:
200 Doscientos dólares (único Pago)
FORMA DE PAGO:
1.- Tarjeta de Crédito vía Pay Pal
2.- Western Union enviar el dinero
Si vas a aprovechar la oferta envíame un email a:
mariohectorvogel@gmail.com
y te remito todos los datos para efectuar el pago
JUSTIFICACIÓN
Porqué certificar en norma ISO 9001….o al menos
gestionar la organización en el ámbito de la Mejora Continua
El mundo corporativo empresarial se ha tornado muy competitivo.
Algunas empresas serán eficiente o desaparecerán o apenas sobrevivirán.
La calidad es imprescindible.
Para algunos la calidad es solo un atributo material de un producto o servicio para nosotros también lo es para la Calidad de la Gestión Organizacional.
Y no lo es solo para las grandes corporaciones, sino para toda Pyme que quiera ubicarse al nivel de las grandes, compitiendo en igualdad de eficacia, eficiencia y productividad.
Esta norma internacional adopta el Enfoque Basado en Procesos y el Pensamiento Enfocado en Riesgos y se despliega en el ámbito de la mejora continua PHVA (Planificar, Hacer, Verificar, Actuar)
Para implementarla y gestionar los riesgos se requieren conocimientos y herramientas
El Ing. Romero aporta en 6 videos su conocimiento y una plantilla completa en
Excel para utilizarla en forma completa durante todo el proceso
Que aprenderás de los 6 VIDEOS
A desarrollar los capítulos de la norma desde un modelo real obtenido en un proceso de certificación de una Pyme que aborda riesgos y oportunidades de manera ordenada y sistemática.
- Como identificar el estado de robustez de su organización
- Trazar la planificación estratégica definiendo Objetivos Estratégicos y sus Indicadores de Desempeño.
- Mejorar la calidad de productos, procesos y servicios, aumentar la satisfacción y retención de clientes
- Aumentar la productividad y reducir los costos.
- Gestionar los riesgos identificándolos y realizando su tratamiento de mitigación o eliminación.
- diagramar sistemas de información para el control y seguimiento de todas las variables e indicadores intervinientes.
- integrar equipos de trabajo.
Plantillas Excel presentadas en los videos
Las plantillas Excel suministradas te permitirán realizar simulaciones en el entorno del ¿qué pasaría si……?
Ello te facilitará la comprensión de las relaciones de parámetros y posibilitará crear escenarios donde al modificar variables se obtendrán diferentes resultados.
Que muestran los videos
-
Workflow esquema primario – parte 1


Vas a ver el Método paso a paso (workflow) para transitar por la secuencia del modelo
Aprenderás a analizar cada capítulo de una mejora en la gestión proporcionando a su vez la base para lograr la certificación en normas ISO
-
Workflow esquema primario – parte 2


Te permite crear modelos esquemáticos abarcativos de las diferentes etapas para ilustrar los procesos.
Vas a comprender la secuencia de precedencia y dependencia de las actividades del proceso, diagramar sistemas informáticos, capacitar a los usuarios de los puestos de trabajo.
-
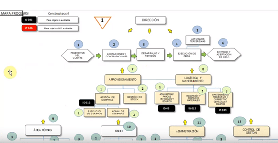
Macro flujo o mapa de procesos primer nivel

-
Vas a ver cómo se inicia el análisis de procesos en una organización.
Aprenderás a iniciar el análisis de los procesos principales y secundarios (o de apoyo)
-
Desarrollo de procesos utilizando Flujogramas
Vas a desarrollar los procesos con una herramienta vital
Aprenderás a realizar el análisis de los procesos principales y secundarios (o de apoyo) identificando las áreas intervinientes, actividades, tareas y recursos utilizados (o necesarios)
-
Esquema de procesos integrados 1

Podrás crear modelos esquemáticos abarcativos para ilustrar procesos
Comprenderás la secuencia, diagramar sistemas informáticos, capacitar a los usuarios de los puestos de trabajo
-
Esquema de procesos integrados 2

Podrás crear modelos esquemáticos abarcativos para ilustrar procesos
Entenderás la secuencia, diagramar sistemas informáticos, capacitar a los usuarios de los puestos de trabajo
-
Diagrama de flujo básico de un subsistema para desarrollar un proceso

Podrás identificar cada etapa de la formación de logros e índices
- Comprenderás la secuencia, diagramar sistemas informáticos, capacitar a los usuarios de los puestos de trabajo
- Identificarás riesgos potenciales de incumplimiento de tareas
-
Volcado en planilla de Objetivos Estratégicos y sus Indicadores de Desempeño – Parte 1

Vas a poder observar en forma compacta los Objetivos Estratégicos y sus Indicadores de Desempeño trazados a partir de la etapa de diagnóstico.
Te permitirá Ilustrarte en herramientas sencillas para ordenar la necesidad de realizar seguimiento y evaluación de desempeño
-
Volcado en planilla de Objetivos Estratégicos y sus Indicadores de Desempeño – Parte 2

También vas a observar en forma compacta los Objetivos Estratégicos y los Indicadores de Desempeño aportantes, trazados a partir de la etapa de diagnóstico. Este esquema participa activamente en el sistema informático diseñado en Excel.
Vas a ilustrarte en una de las herramientas sencillas diseñadas en nuestra consultoría para ordenar la secuencia permanente de seguimiento y evaluación de desempeño
10) Gestión de riesgos. Generación de la Matriz de Riesgos y Oportunidades


Te Permitirá crear la obtención del “Mapa de calor”. Relación numeraria para la obtención del valor del impacto del riesgo analizado
Vas a contar con una herramienta para valorización del Riesgo Inherente y su posterior conversión a Riesgo Residual
11) Gestión de riesgos. Generación de la Matriz de Riesgos y Oportunidades

Te resultará útil para exponer la forma de montar una Matriz de Riesgos
Aprenderás a Identificar los riesgos a gestionar a partir de su identificación en cada proceso estratégico
12) Conversión de Riesgo Inherente a Riesgo Residual

Te permitirá mostrar el desarrollo matemático de la conversión
Ayudará a conocer la metodología y verificar interactivamente la gestión los riesgos realizando el proceso de Mitigación
13) Como programar Planes de Acción

Te será útil para observar una gráfica de programación y seguimiento de un Plan de Acción
Aprenderás a utilizar una herramienta sencilla para planificar y programar un Plan de Acción derivado de la implementación de Objetivos Estratégicos
14) Verificación de los riesgos valorizados

Observarás el resultado de la gestión de riesgos
Conocerás la amenaza de algunos riesgos verificados y su tratamiento
15) Monitoreo de riesgos

Es útil para mostrar y permitir al usuario el monitoreo de riesgos con criterio BSC (Balanced Scorecard)
Podrás interactuar con las planillas Excel suministradas para verificar el impacto de cada valoración
16) Gráfica derivada de los cambios efectuados en la valoración de los riesgos

Te ilustrará sobre el cambio del impacto al mejorar la valoración del riesgo
Ayudará a verificar el descenso de los riesgos al ser identificados y gestionados
LOS 6 VIDEOS Y TODAS LAS PLANTILLAS EN EXCEL
SIN PASSWORD PUEDEN SER TUYAS
Único pago: 200 Doscientos dólares
FORMA DE PAGO:
1.- Tarjeta de Crédito vía Pay Pal
2.- Western Union enviar el dinero
Si vas a aprovechar la oferta envíame un email a:
mariohectorvogel@gmail.com
y te remito todos los datos para efectuar el pago
Ing. Alberto Romero
Muy útil este artículo Plantilla Excel Gestión de Riesgos y 6 videos, seguramente volveré a escribir para pedir ayuda. Me ha aportado ideas concretas
muchas gracias profesor!